(4 months ago) · Ciprian Rarau · Thinking · 6 min read
AI Reads My Specs: Structured Development, Not Vibe Coding
The difference between vibe coding and structured AI-assisted development. How I use specs to guide AI through iterative, validated steps - not generate everything in one shot.

The Moment I Stopped Vibe Coding
I tried the other way first. Early on, I would give AI a prompt like “build me a CRUD interface for managing user segments” and let it generate everything in one shot. Sometimes it worked. More often, it produced code that looked right but had subtle problems: wrong associations, missing validations, patterns that didn’t match the rest of the codebase. I’d spend more time debugging the generated code than I would have spent writing it myself.
The breaking point was a feature that took three days to untangle after AI generated a seemingly complete implementation that passed basic tests but violated half a dozen conventions in the existing codebase. That’s when I realized: the problem isn’t the AI. The problem is giving it a vague prompt and hoping for the best.
Agentic Engineer vs Vibe Coder
There’s a critical distinction in how people use AI for development:
Vibe Coding: Give AI a vague prompt, let it generate a bunch of code, maybe it works, maybe it doesn’t. Interfere occasionally when things break.
Agentic Engineering: Structured, process-driven approach. Deep planning. Guide every step. Validate at each phase. AI becomes an extension of your thinking, not a replacement for it.
I do the latter now, exclusively. The specs are where I put all my thoughts. Every step has validation criteria. I’m always there, always looking at it.
The Core Principle
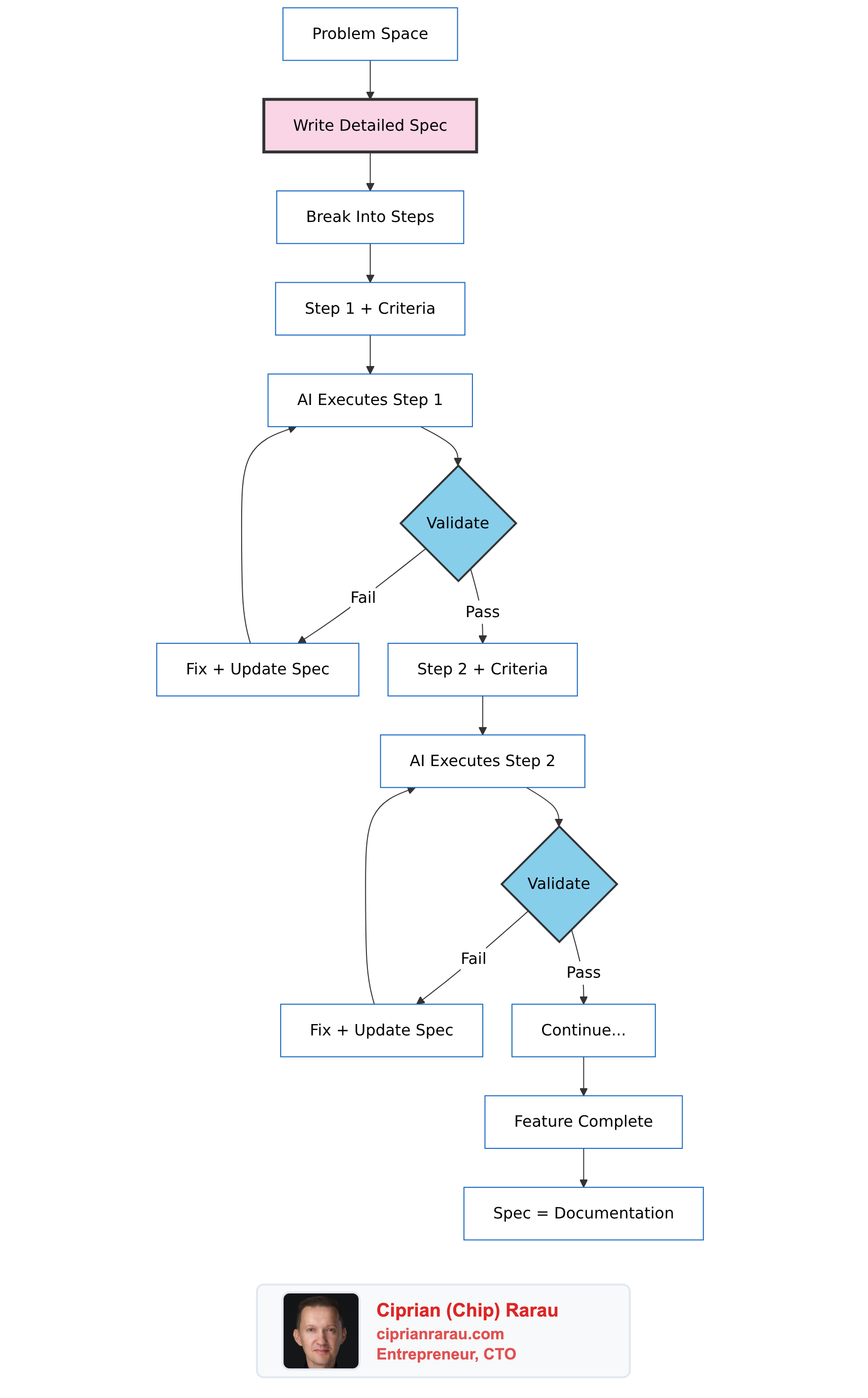
AI doesn’t generate my code in one shot. That’s not how this works.
The reality:
- I write a spec with detailed steps
- Each step has clear acceptance criteria
- AI executes one step at a time
- I validate before moving to the next step
- If something’s wrong, I fix it immediately
- The spec evolves with learnings
It’s iterative. It’s controlled. It’s an extension of myself.
The Architecture

What a Spec Looks Like
My specs aren’t just descriptions - they’re structured documents that both humans and AI can parse. Here’s the format:
Feature Name and Context - What problem this solves, why it exists
Key Decisions - Explicit architectural choices with rationale
Data Model - Entities, relationships, and database schema
API Specification - Endpoints, request/response formats
Implementation Phases - Broken into discrete steps with validation criteria
Example: Data Model Section
I define entities with their relationships clearly:
Segment
├── id: UUID (primary key)
├── name: string (required)
├── type: enum [default, custom, program]
├── options: SegmentOption[] (one-to-many)
└── created_at: timestamp
SegmentOption
├── id: UUID (primary key)
├── segment_id: UUID (foreign key)
├── label: string (required)
├── value: string (required)
└── sort_order: integerThen the SQL schema:
CREATE TABLE segments (
id UUID PRIMARY KEY DEFAULT gen_random_uuid(),
name VARCHAR(255) NOT NULL,
type segment_type NOT NULL,
created_at TIMESTAMP DEFAULT NOW()
);
CREATE TABLE segment_options (
id UUID PRIMARY KEY DEFAULT gen_random_uuid(),
segment_id UUID REFERENCES segments(id),
label VARCHAR(255) NOT NULL,
value VARCHAR(255) NOT NULL,
sort_order INTEGER DEFAULT 0
);Example: Types Section
TypeScript interfaces constrain what AI generates:
type SegmentType = 'default' | 'custom' | 'program';
interface Segment {
id: string; // UUID
name: string; // 1-255 characters
type: SegmentType;
options: SegmentOption[];
createdAt: Date;
}
interface SegmentOption {
id: string;
segmentId: string;
label: string; // Display text
value: string; // Stored value (lowercase, no spaces)
sortOrder: number; // 0-based index
}Example: API Specification
| Method | Path | Description |
|---|---|---|
| GET | /api/segments | List all segments |
| POST | /api/segments | Create segment |
| GET | /api/segments/:id | Get segment by ID |
| PUT | /api/segments/:id | Update segment |
| DELETE | /api/segments/:id | Delete segment |
Request example:
{
"name": "Department",
"type": "default",
"options": [
{"label": "Engineering", "value": "engineering"},
{"label": "Marketing", "value": "marketing"}
]
}The Step-by-Step Process
This is the key difference from vibe coding. Every phase has explicit validation.
Phase 1: Data Layer
Tasks:
- Create database migrations
- Implement Segment model with validations
- Implement SegmentOption model
- Write unit tests for models
Validation Criteria:
- Migrations run without errors
- Model validations reject invalid data
- Associations work correctly
- All unit tests pass
I don’t move to Phase 2 until Phase 1 validation passes.
Phase 2: API Layer
Tasks:
- Implement CRUD endpoints
- Add request validation
- Write integration tests
Validation Criteria:
- All endpoints return correct status codes
- Invalid requests return proper error messages
- Integration tests cover happy path and edge cases
Same pattern. Validate. Then proceed.
Phase 3: UI Layer
Tasks:
- Create container component
- Implement list and card components
- Build editor modal
- Connect to API
Validation Criteria:
- Components render without errors
- CRUD operations work end-to-end
- Error states display correctly
How I Actually Work With AI
Here’s a real interaction pattern:
Me: “Based on the spec in docs/specs/segments/v1.md, implement Phase 1: Data Layer. Start with the database migration.”
AI: Generates migration file.
Me: Reviews. “The foreign key constraint needs ON DELETE CASCADE. Update.”
AI: Fixes.
Me: “Good. Now the Segment model with validations per the spec.”
AI: Generates model.
Me: Reviews. “Missing the uniqueness validation on name. Add it.”
AI: Fixes.
Me: “Run the tests.”
AI: Runs tests. Some fail.
Me: “Fix the failing test - the factory is missing the required field.”
AI: Fixes.
Me: “All passing. Let’s move to Phase 2.”
This is not “AI generates everything.” This is me guiding every step, validating constantly, fixing immediately.
The Spec Evolves
When I discover things during implementation, the spec updates:
Revision History - v1.1 (2025-12-18)
- Added: Soft delete for segments (discovered need during implementation)
- Changed: segment_type enum values to lowercase (consistency with existing code)
- Added: unique constraint on (segment_id, value) for options (found duplicate bug)
The spec becomes accurate documentation because it evolves with reality.
Patterns That Work
Reference Existing Code
I point AI to patterns already in the codebase:
Follow existing patterns:
- Model validations: See app/models/user.rb lines 15-30
- API controllers: See app/controllers/api/v1/teams_controller.rb
- React components: See components/TeamManager/ structureExplicit Constraints
State what NOT to do:
Constraints:
- Do NOT use callbacks for business logic (use service objects)
- Do NOT expose internal IDs in API (use UUIDs only)
- Do NOT store computed values (calculate on read)Example Data
Concrete examples disambiguate edge cases:
{
"id": "550e8400-e29b-41d4-a716-446655440000",
"name": "Department",
"type": "default",
"options": [
{"label": "Engineering", "value": "engineering", "sortOrder": 0},
{"label": "Marketing", "value": "marketing", "sortOrder": 1}
]
}The Philosophy
This isn’t about typing faster. It’s about thinking clearly.
Vibe coding hopes AI gets it right. Agentic engineering ensures it does.
The spec is where I put all my thoughts:
- Architecture decisions
- Data models
- API contracts
- Implementation steps
- Validation criteria
AI becomes an extension of myself - executing my detailed plan, step by step, with me validating at every phase.
The bottleneck is no longer typing speed. It’s clarity of thought, quality of specification, and disciplined validation.
I’m not replacing engineering. I’m doing engineering at a higher level of abstraction - thinking in systems, communicating through specs, and guiding AI through structured implementation.



