Ciprian Rarau
Blog · 26 posts

Notes from the work.

Production stories, infrastructure decisions, and the patterns that show up across every company I build with. No theory. The blog is where the patterns get written down before they become products.

Building7 min read

Sentry Is a Source, Not Where I Live: Config as Code, AI-Summarized Alerts

I do not configure Sentry through the UI. Alerts, inbound filters, scrubbing rules, members, all defined in YAML and applied through a Python CLI. The events themselves get forwarded into GCP, summarized by Claude, and posted to Slack. Sentry becomes a source. The investigation happens elsewhere.

Read post
Building7 min read

I Open Sourced My Voice Twin: A Year of Wispr Flow as a Graph I Can Wander

1.66 million dictated words become a searchable corpus, a topical map, a graph of nearest semantic neighbors, and a writer that drafts in my own voice. Local-first. The architecture is hybrid retrieval: vectors for precision, a kNN graph for wandering, topic clusters to keep me oriented. GraphRAG, on a year of my own voice. Now public on GitHub.

Read post
Workflow6 min read

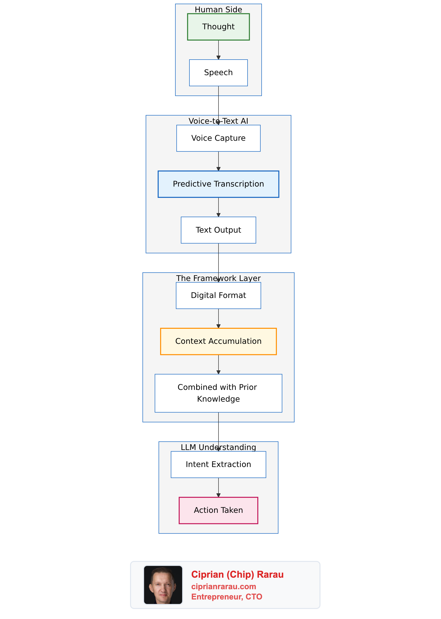
Voice Analytics Revolution: When Machines Finally Understand Human Speech

For the first time, machines can truly understand human language—not through brute force transcription, but because AI predicts what I'm going to say. This changes everything about how I interact with technology.

Read post
Building7 min read

Release on Autopilot: From Code Push to Forced App Update, Zero Human Steps

Six services talk to each other so I don't have to. Apple tells my system a build shipped. The system tells Slack, waits 30 minutes for global propagation, then forces every user to update. The entire iOS release pipeline runs without a single human step.

Read post
AI7 min read

44 PRs I Didn't Start

I open sourced an autonomous AI agent that runs on my dev machine, watches my Slack channels, and fixes production errors while my attention is elsewhere. In two weeks, it merged 44 pull requests across three repositories. I started none of them.

Read post
AI6 min read

You Are the Bottleneck

55 builds. 12 hours. 2 lines of code. The AI didn't need a better prompt. It needed me to get out of the way.

Read post
AI7 min read

A Part of Me Lives in This Agent: How Million-Token Conversations Create Something New

A single conversation went deep enough to absorb my thinking process. Now a part of me lives inside that context window, and the code it ships runs in production.

Read post
Building6 min read

Design Systems as Lego Blocks: How I Built a Complete UI Library in One Session

I studied how my own style guide generator works, generated a complete design system for a nonprofit survey platform, built 7 reusable components, and refactored 20 pages to use them. Here's the approach.

Read post
Building7 min read

How I Turned a Color Palette Generator Into a Professional Design System in One Session

The 8-step process I use to evolve production software: investigate, document, sketch, plan, implement. Applied to transforming a simple palette tool into a full design system generator with platform-native previews.

Read post
Workflow9 min read

Every Blog Post I Write Automatically Publishes to Substack

How I built a pipeline that takes a markdown blog post, processes mermaid diagrams into PNGs, deploys to my website, and automatically publishes to Substack. One git push, two platforms, zero manual steps.

Read post
Workflow8 min read

My Entire Development Runs in the Cloud. No Laptop Required.

How I replaced local development with a high-frequency cloud VM, a 2TB data disk, automated daily backups, and Terraform. My laptop is just a window into a machine that never sleeps.

Read post
Thinking11 min read

Why I Use One File Instead of Twelve: CLAUDE.md Over Skills

Brad Feld built a 12-skill system to run his company through Claude Code. I manage multiple companies with layered CLAUDE.md files instead. Here is why simplicity wins when your system is already sophisticated.

Read post
Building12 min read

Cloud Billing Observability: How I Track Every Dollar Across Three Environments

Billing exports to BigQuery, budget alerts with smart deduplication, and Slack notifications - here's the four-step process I use to get full billing visibility across GCP projects and eliminate cost surprises.

Read post
Operating10 min read

The First Thing I Set Up at Every Company: A Data Warehouse

Before DevOps pipelines, before CI/CD, before monitoring - I set up a data warehouse. Here's why centralizing data is the foundation for every decision a startup will make.

Read post
Building8 min read

Slack Configuration as Code: Role-Based Channel Access Without the Clicking

How I manage Slack channel memberships through YAML configuration. New employee joins? Add them to config, run a script, they're in all the right channels.

Read post
Building7 min read

AI-Powered Alert Summarizer: Claude Reads My Logs So I Don't Have To

How I built a serverless alert system that uses Claude to analyze error logs and post human-readable summaries to Slack. No Docker, no servers, under $1/month.

Read post
Operating6 min read

The Meta Repository Pattern: One Folder to Rule Them All

How I organize 10-20 repositories per company into a single meta folder, giving both humans and AI a bird's eye view of the entire business.

Read post
Operating9 min read

Company Docs: The DNA of Every Business I Touch

For every company I work with, the first thing I build is a central knowledge base that becomes the DNA of the business. LLMs finally make this possible.

Read post
Shipping8 min read

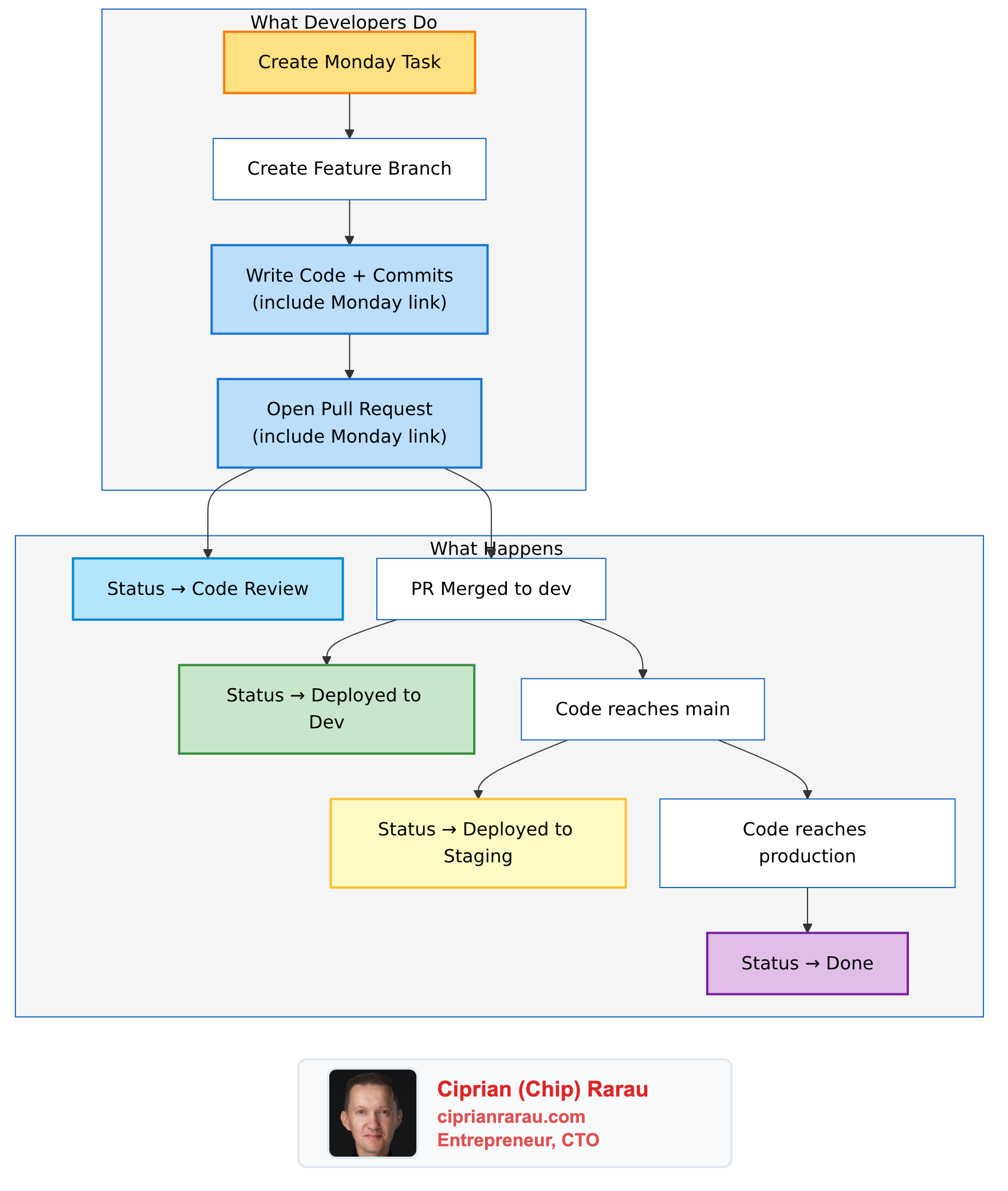
GitHub Meets Monday.com: Zero-Effort Task Tracking Through Git Commits

How I built a webhook-based integration that makes GitHub and Monday.com work as a single system. Developers commit code, and task statuses update automatically through the entire deployment pipeline.

Read post
Thinking6 min read

Specs as the Single Source of Truth: How I Write Once and Generate Everywhere

A technical deep-dive into the workflow where specifications drive code generation, marketing content, and help documentation from a single source.

Read post
Building6 min read

Google Workspace as Code: Managing Users, Groups, and Aliases with Terraform

How I manage Google Workspace users, distribution lists, and email aliases entirely through Terraform - no admin console clicking required.

Read post
Building7 min read

Migrating from AWS to Azure: A Zero-Downtime Philosophy

How to migrate production workloads from AWS to Azure incrementally, using staging as a production rehearsal and maintaining zero downtime throughout.

Read post
Thinking7 min read

AI Reads My Specs: Structured Development, Not Vibe Coding

The difference between vibe coding and structured AI-assisted development. How I use specs to guide AI through iterative, validated steps - not generate everything in one shot.

Read post
Thinking8 min read

AI as an Extension of Myself: When Technology Complexity Outpaces Human Understanding

Society is going into the technology, and what I see around me becomes more and more complex than what the human brain can understand

Read post
Shipping5 min read

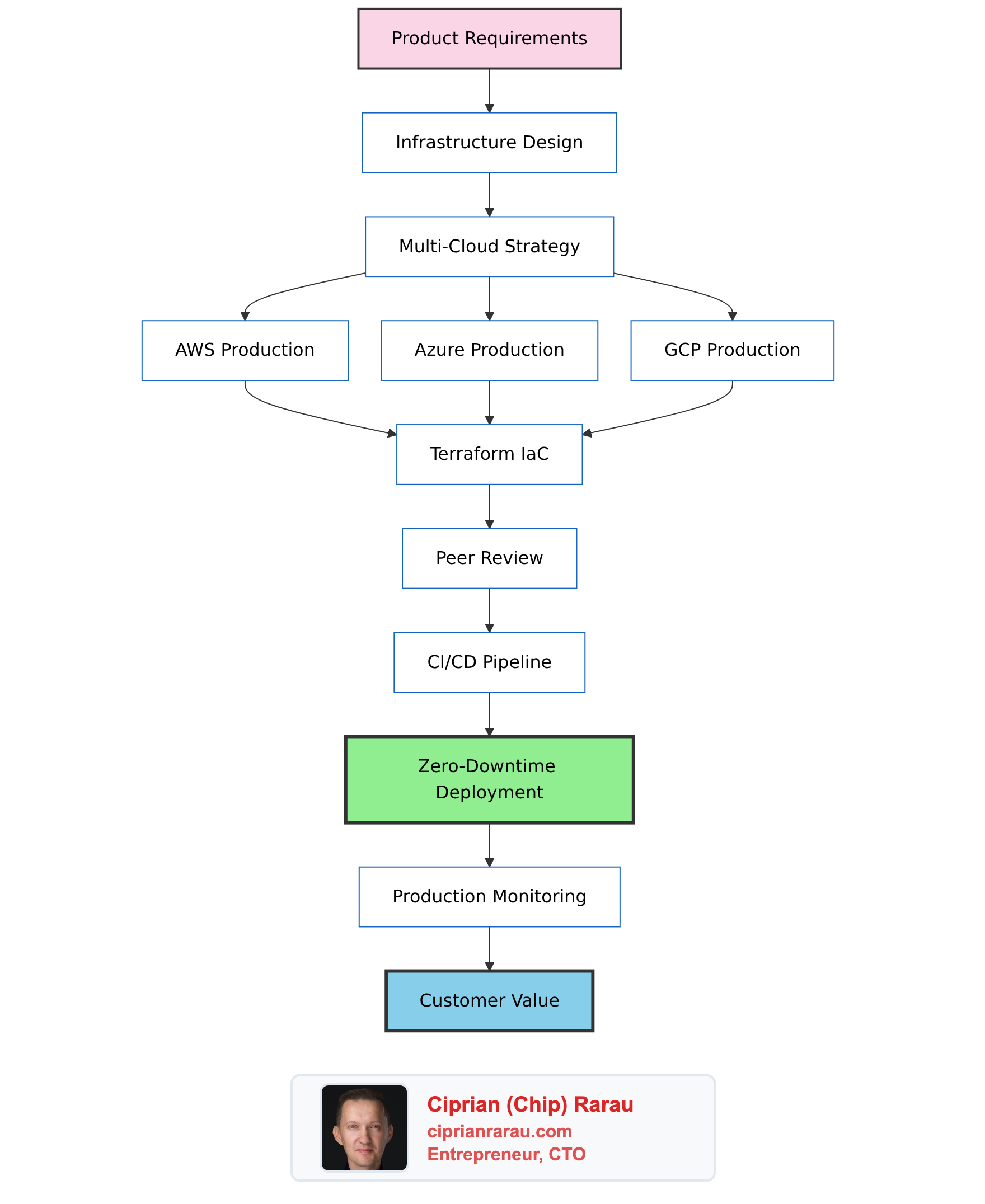
DevOps Across All Clouds: Why I'm Building Infrastructure for Every Startup

After years of deploying production infrastructure across AWS, Azure, and Google Cloud for 10+ startups, I'm launching OneOps.cloud to bring enterprise-grade DevOps to every early-stage company.

Read post
Shipping4 min read

From Zero to a Thousand Clients: Why I Deploy to Production Every Day

How modern AI tools transformed my production deployment philosophy from careful quarterly releases to daily shipping with confidence

Read post