WISK.ai
1,000+ restaurant clients. Multi-million dollar revenue. Nearly 9 years of full-time building, hiring, fundraising, scaling. The company is still serving paying customers today.
Across my own ventures and the companies I build with, the same problems keep showing up. Three instances of the same problem becomes a product.

Each one started as a pattern I kept hitting across multiple companies. Three instances of the same problem becomes a product. Live from the IdeaPlaces catalog — adding a product to ideaplaces.com adds it here.
Building a design system from scratch takes weeks of picking colors, pairing fonts, and testing combinations. Style Guide turns a plain-language description of your brand into complete design systems — colors, typography, shadows, and spacing — ready to use in minutes. Refine through conversation, branch in a visual tree, and export to any platform.
WealthPlan is a Canadian mortgage vs. investment simulator for homeowners. Plug in your mortgage, your extra cash, and your province. See whether accelerating your mortgage, loading up your TFSA, or maxing your RRSP leaves you with the most wealth — with 2025 tax brackets, TFSA and RRSP rules, and year-by-year projections.
monday2github connects your Monday.com board to GitHub so statuses update themselves as pull requests open, merge, and deploy. Define your own pipeline stages, connect up to 20 repos per board, and stop dragging cards across columns during standup. Webhook-driven, real-time, bidirectional.
C3 turns your always-on dev machine into an autonomous agent platform. Slack alerts and Discord messages trigger headless Claude Code sessions that investigate errors, trace code, create PRs, and report back. Watch the agent work live from your browser, or continue the conversation from your phone. Open source (Apache 2.0), bring your own machine, your own tunnel, your own channels.
HireScout connects to your ATS (Ashby first, more coming), enriches each candidate with Apollo and GitHub, and uses RAG plus GPT-4.1 to score them against the criteria you care about. You describe the role in YAML, HireScout returns a ranked, filterable dashboard with strengths, concerns, and tailored interview questions for every applicant. Built for hiring managers who are drowning in hundreds of applications and need a faster way to find the signal.
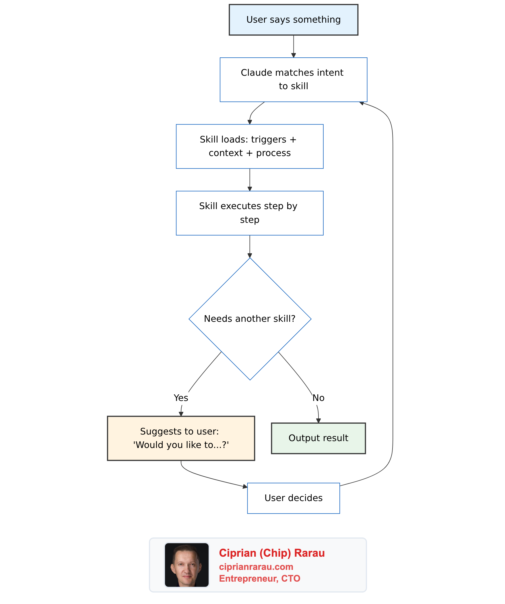
We are no longer writing code. We are summoning it. OneOps is the practice that makes the summoning reliable. Declare the company in code. Let AI flow into every space the structure reveals. Humans return to the work only humans can do.
In any given week I'm shipping with several teams. The lens is wider than any one industry. The pattern is what carries.
AI mentorship platform. LLM-powered mentor matching at scale. Building the technical and product side end to end.
Digital health: telehealth and AI clinical decision support. Cross-region BigQuery, GA4 streaming, Datastream CDC, regulated data flows.
Startup infrastructure services. Making startups go farther, faster: production-grade infra, CI/CD, monitoring from day one.
Non-profit. Wealth redistribution and global happiness through technology.
Past and present in one ribbon. Hover any tile to expand it. The top of the list is what I'm shipping now; the bottom is the track record that funds the present.

Product portfolio

AI-powered mentorship

Hormone health tech

Startup infrastructure

Wealth redistribution

Food & beverage intelligence

Bio-sensing wearables

Aquaculture platform

Mobile banking

Cloud-ops side project
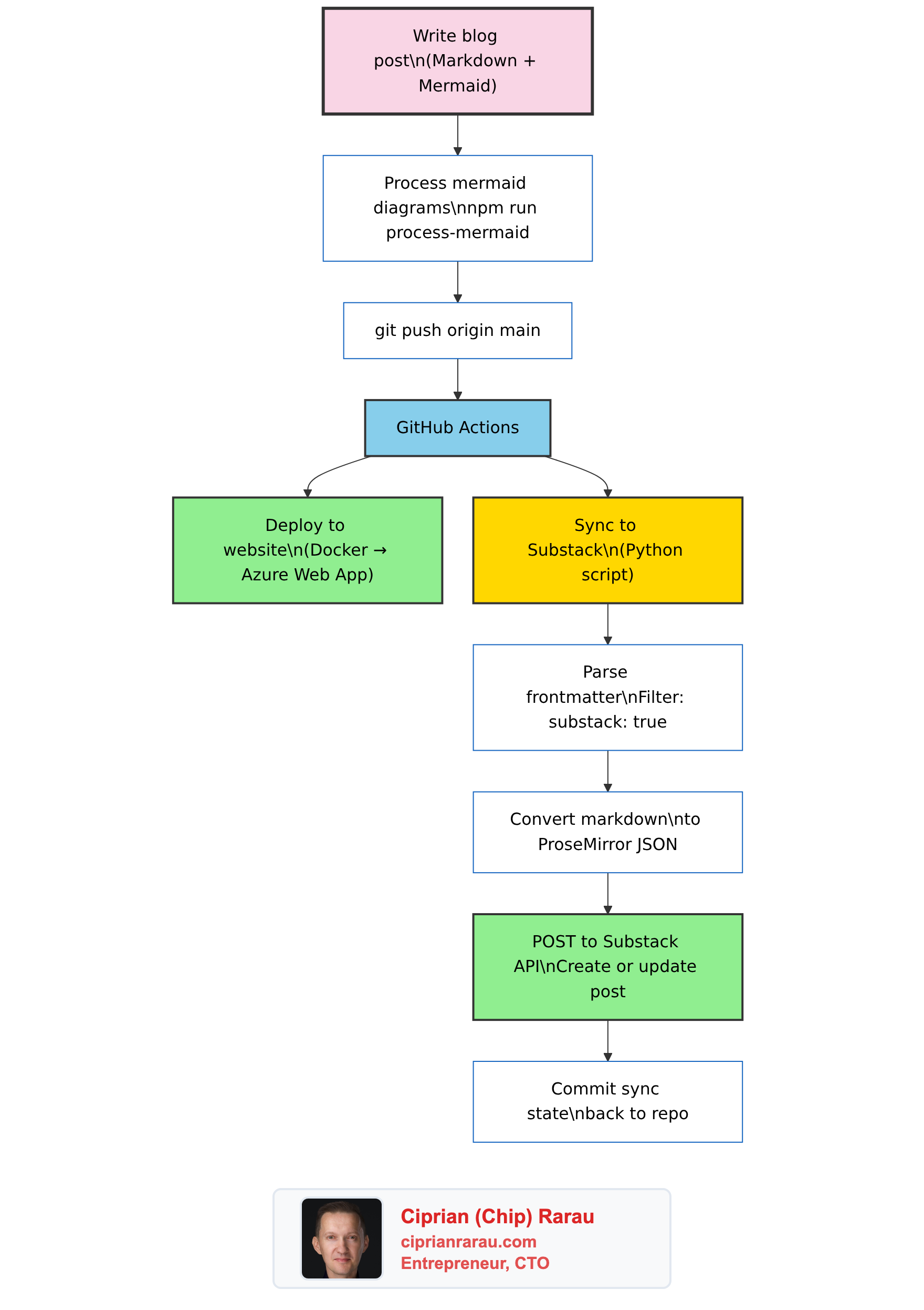
Production stories, not theory. The blog is where the patterns get written down before they become products.
I do not configure Sentry through the UI. Alerts, inbound filters, scrubbing rules, members, all defined in YAML and applied through a Python CLI. The events themselves get forwarded into GCP, summarized by Claude, and posted to Slack. Sentry becomes a source. The investigation happens elsewhere.
1.66 million dictated words become a searchable corpus, a topical map, a graph of nearest semantic neighbors, and a writer that drafts in my own voice. Local-first. The architecture is hybrid retrieval: vectors for precision, a kNN graph for wandering, topic clusters to keep me oriented. GraphRAG, on a year of my own voice. Now public on GitHub.
For the first time, machines can truly understand human language—not through brute force transcription, but because AI predicts what I'm going to say. This changes everything about how I interact with technology.
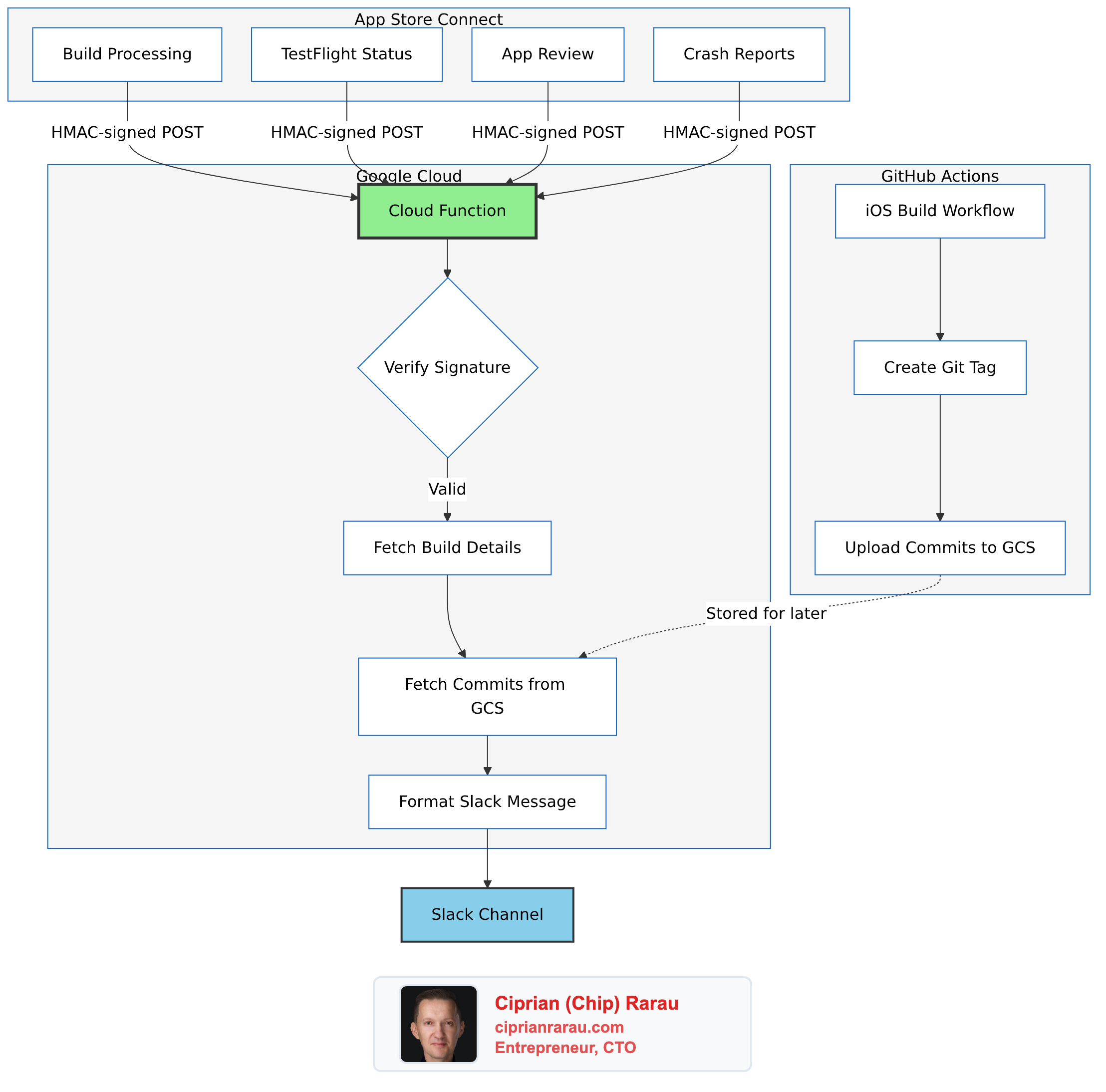
Six services talk to each other so I don't have to. Apple tells my system a build shipped. The system tells Slack, waits 30 minutes for global propagation, then forces every user to update. The entire iOS release pipeline runs without a single human step.
Find a real problem. Build the system that solves it. Scale it until it runs without you. The product changes. The instinct doesn't.
1,000+ restaurant clients. Multi-million dollar revenue. Nearly 9 years of full-time building, hiring, fundraising, scaling. The company is still serving paying customers today.
Bio-sensing wearables. Raised over $10M. Acquired by Honeywell. Built the engineering org from one person.
Mobile banking. PWC-approved security audit. Enterprise-grade compliance.
XpertSea (aquaculture), Alveole (urban beekeeping), and others. Architecture, React Native, AWS, Python. Each engagement widened the lens that powers IdeaPlaces today.
No marketing. No drip sequences. A short note when a product ships, a blog post lands, or I notice a pattern worth sharing.