
· Ciprian Rarau · Workflow
Every Blog Post I Write Automatically Publishes to Substack
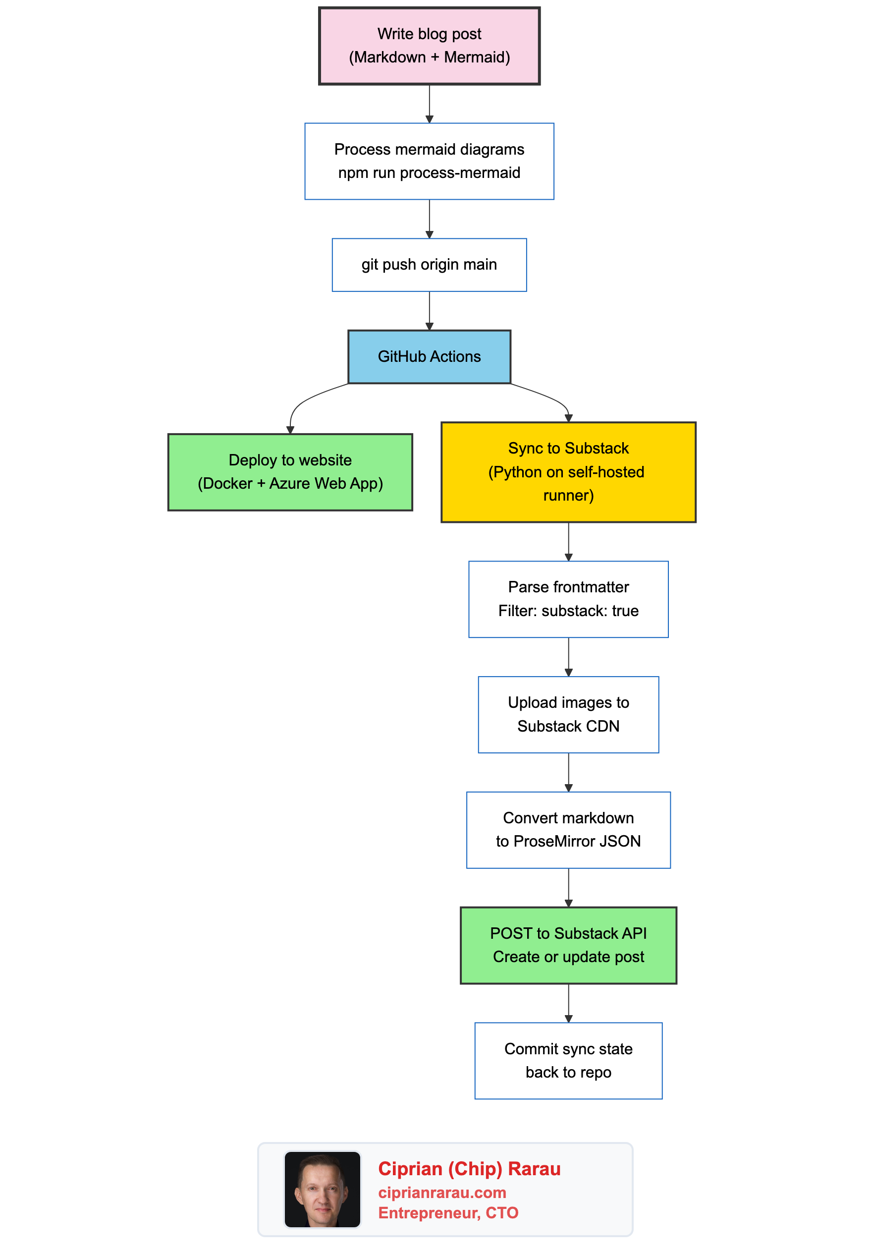
How I built a pipeline that takes a markdown blog post, processes mermaid diagrams into PNGs, deploys to my website, and automatically publishes to Substack. One git push, two platforms, zero manual steps.

